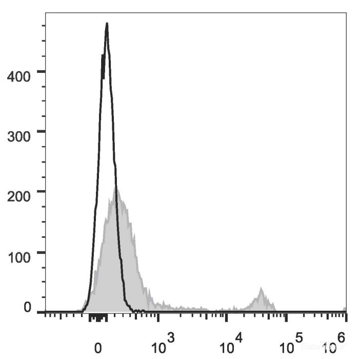
APC Anti-Mouse CD45R/B220 Antibody [clone RA3.3A 1/6.1]
€0.00
In stock
SKU
E-AB-F1112UE
Catalog Number: E-AB-F1112UE
Reactivity: Mouse, Clone: RA3.3A 1/6.1
Isotype: Rat IgM, κ, Conjugation: APC
Applications: FCM
Datasheet, Questions? Contact us!
Reactivity: Mouse, Clone: RA3.3A 1/6.1
Isotype: Rat IgM, κ, Conjugation: APC
Applications: FCM
Datasheet, Questions? Contact us!
Background:
CD45, also known as leukocyte common antigen (LCA), B220, and T200, is a 180-2CD45R, also known as B220, is an isoform of CD45. It is a member of the protein tyrosine phosphatase (PTP) family with a molecular weight of approximately 180-240 kD. CD45R is eessed on B cells (at all developmental stages from pro-B cells through mature B cells), activated B cells, and subsets of T and NK cells. CD45R (B220) is also expressed on a subset of abnormal T cells involved in the pathogenesis of systemic autoimmunity in MRL-Faslpr and MRL-Fasgld mice. It plays a critical role in TCR and BCR signaling. The primary ligands for CD45 are galectin-1, CD2, CD3, and CD4. CD45R is commonly used as a pan-B cell marker; however, CD19 may be more appropriate for B cell specificity.40 kD single chain type I membrane glycoprotein. It is a tyrosine phosphatase expressed on the plasma membrane of all hematopoietic cells, except erythrocytes and platelets. CD45 is a signaling molecule that regulates a variety of cellular processes including cell growth, differentiation, cell cycle, and oncogenic transformation. CD45 is one of the best negative selection markers for characterizing and/or isolating human mesenchymal stem cells from bone marrow and other sources. s.
Synonyms:
B220, CD45, GP180, LCA, T200
Swissprot: P06800,P08575
Buffer: PBS with 0.05% Proclin300, 1% BSA
Concentration: 0.2 mg/mL
Storage:
Store at 2~8°C and protected from prolonged exposure to light. Do not freeze.
CD45, also known as leukocyte common antigen (LCA), B220, and T200, is a 180-2CD45R, also known as B220, is an isoform of CD45. It is a member of the protein tyrosine phosphatase (PTP) family with a molecular weight of approximately 180-240 kD. CD45R is eessed on B cells (at all developmental stages from pro-B cells through mature B cells), activated B cells, and subsets of T and NK cells. CD45R (B220) is also expressed on a subset of abnormal T cells involved in the pathogenesis of systemic autoimmunity in MRL-Faslpr and MRL-Fasgld mice. It plays a critical role in TCR and BCR signaling. The primary ligands for CD45 are galectin-1, CD2, CD3, and CD4. CD45R is commonly used as a pan-B cell marker; however, CD19 may be more appropriate for B cell specificity.40 kD single chain type I membrane glycoprotein. It is a tyrosine phosphatase expressed on the plasma membrane of all hematopoietic cells, except erythrocytes and platelets. CD45 is a signaling molecule that regulates a variety of cellular processes including cell growth, differentiation, cell cycle, and oncogenic transformation. CD45 is one of the best negative selection markers for characterizing and/or isolating human mesenchymal stem cells from bone marrow and other sources. s.
Synonyms:
B220, CD45, GP180, LCA, T200
Swissprot: P06800,P08575
Buffer: PBS with 0.05% Proclin300, 1% BSA
Concentration: 0.2 mg/mL
Storage:
Store at 2~8°C and protected from prolonged exposure to light. Do not freeze.
| Is Featured? | No |
|---|
Write Your Own Review